国家发展改革委办公厅关于印发《国家工程研究中心评价工作指南(试行)》的通知
发改办高技〔2021〕165号
国务院有关部门,各省、自治区、直辖市、计划单列市及新疆生产建设兵团发展改革委,有关中央管理企业:
根据《国家工程研究中心管理办法》(国家发展和改革委员会令第34号)有关规定,为规范国家工程研究中心评价工作,指导工程中心编制评价材料,国家发展改革委制订了《国家工程研究中心评价工作指南(试行)》,现印发给你们,请按照执行。
本指南自发布之日起执行。
国家发展改革委办公厅
2021年2月9日
























来源:国家发改委
免责声明:本文所载内容来源于互联网、微信公众号等公开渠道,我们对文中观点持中立态度,仅供读者参考、交流。转载的稿件版权归原作者和机构所有,如有侵权,请联系我们删除。“石化智汇网”是化工行业生产力促进中心和中国石油和化学工业联合会科技与装备部官方订阅号。中心是经原国家科委批准,由原化工部科技司和化工科技总院组建而成的、不以盈利为目的的科技服务机构。“石化智汇网”主要发布行业科技创新资讯以及中心和联合会重要工作。
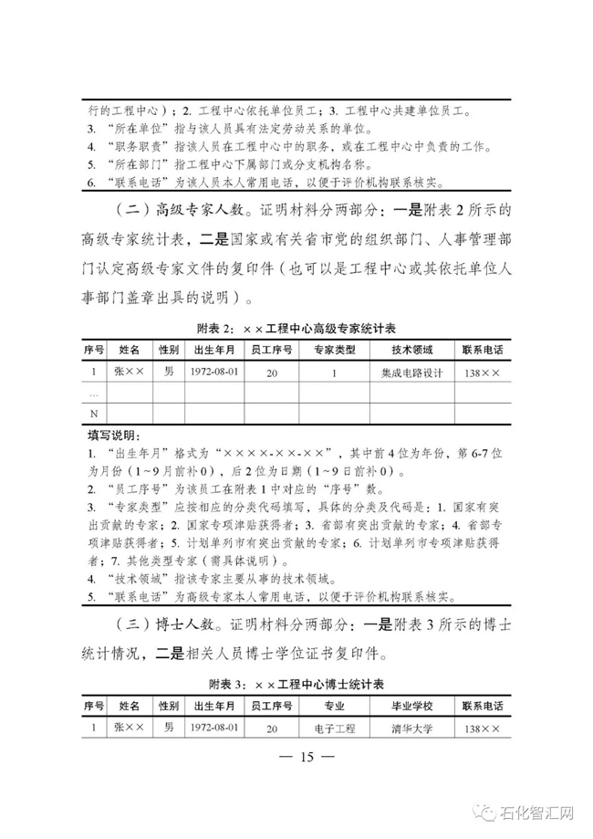
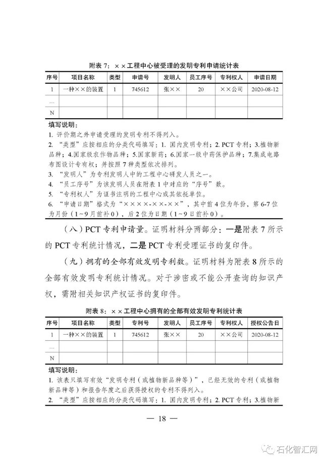
|