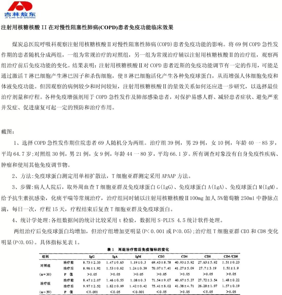
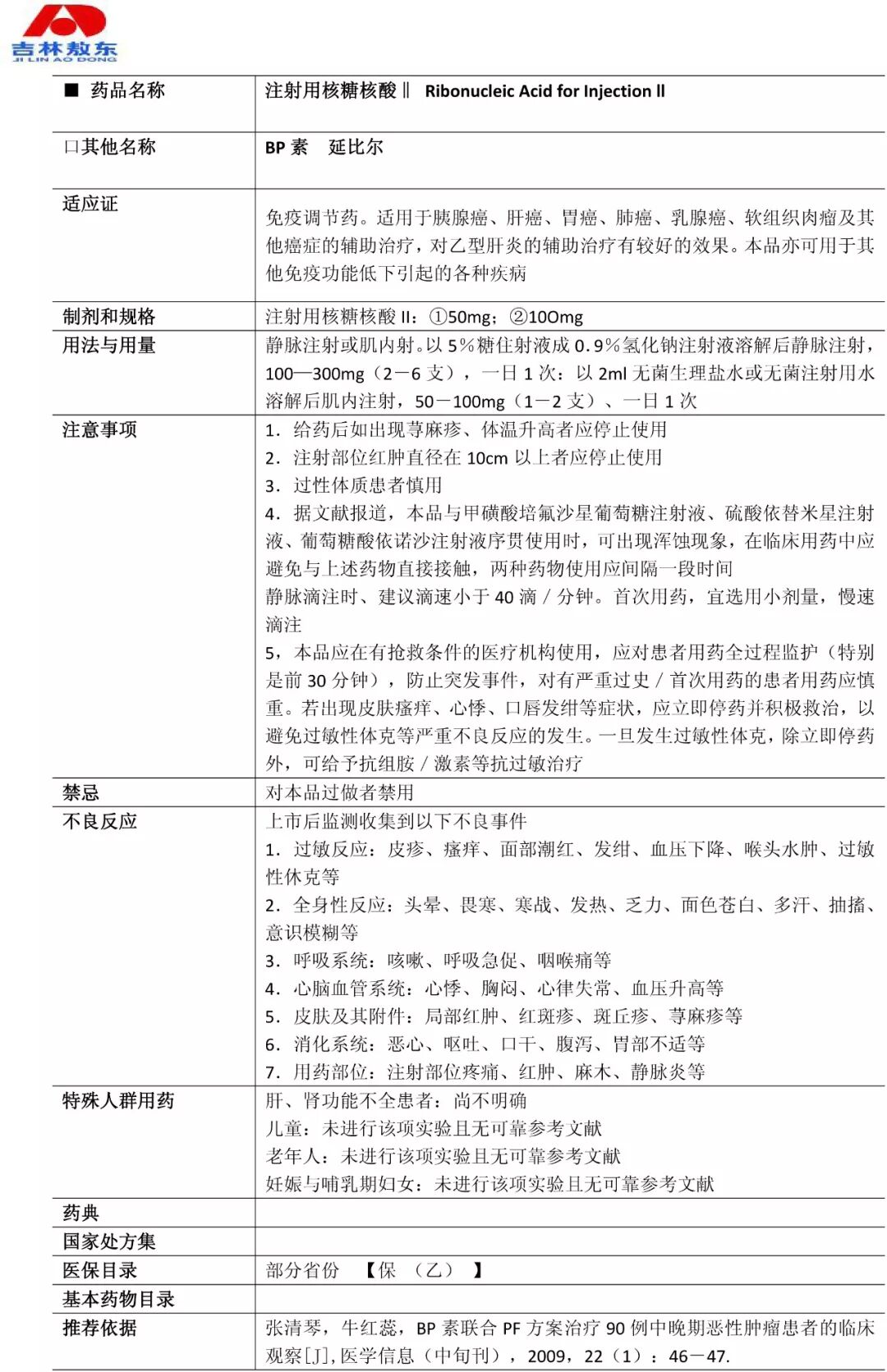
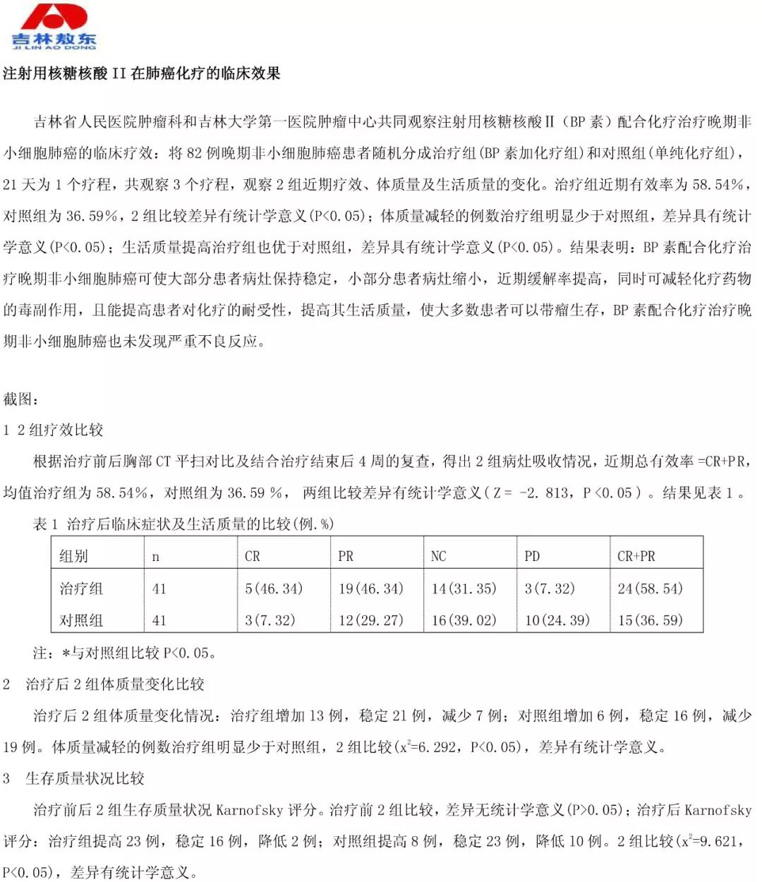
网站地图
RSS订阅
TAGS标签
首页
新闻
文库
分会活动
民族工美
行业动态
产业集群
组织机构
协会简介
备案库
您的位置:
首页
>
新闻
>
协会新闻
> 正文
BP素注射用核糖核酸II进入《临床路径治疗药物释义》呼吸疾病分册2018版
2018-11-18 20:41
管理员
次阅读
条评论
吉林敖东药业集团延吉股份有限公司BP素注射用核糖核酸II进入《临床路径治疗药物释义》呼吸疾病分册2018版
吉林敖东延吉药业
0
人
感动
0
人
路过
0
人
高兴
0
人
难过
0
人
搞笑
0
人
无聊
0
人
愤怒
0
人
同情
分享到:
上一条:
张崇和: 加强警示教育 不断深化巡视整改
2018-11-14
下一条:
温岭草编入选第一批浙江省传统工艺振兴目录
2018-12-11
相关新闻
中医治得好癌症,却治不了现代人的愚昧!
2018-03-11
中医将首次被世界卫生组织纳入全球医学纲要
2018-09-28
中国人的健康大数据
2018-01-08
金诃藏药关于新型冠状病毒感染肺炎药物防治方案
2020-02-05
卫健委最新发布(2018)版药食同源目录
2018-08-11
热度排行
1
中国人不可丢弃的十大传统手工艺
2
56个民族风俗禁忌
3
母炳林大师
4
蜡染大师王曜:一个蚩尤后人的蓝色情结
5
285个项目(人选)获颁2018年度国家...
6
中央电视台纪录片《清真的味道》第1...
7
《国家标准管理办法》3月1日实施,团...
8
中国少数民族用品协会第五届四次理事...
9
传承民族技艺 绽放时代魅力——延边...
10
中国少数民族用品协会专家委员会专家...
视频
第三届艺•光华—...
非遗:宏音斋第四...
美!黔东南形象
学党史 秉初衷
习近平向全国各族人
吉林华康药业两项发
艺苑人物 樊鸿宾
2017临夏国际美食民
分会活动
光和高定,非遗与...
《服饰里的中国》...
“多彩民族风聚京...
“多彩民族风聚京...
友情链接
中国轻工业联合会
安顺蜡染网
国家民委门户网站
国务院国有资产监督管理委员会
民族工艺美术分会
Powered by
Jspxcms
© 2010-2025
中国少数民族用品协会 版权所有
京ICP备17063842号-1